经验分享

一加手机没电自动关机后开不了机 手机电路原理图

一、一加手机没电自动关机后开不了机

1、开机线路不正常:使用外接电源给手机供电,使用电联表检测看看示数是否有变化,如果没有变化的话很可能就是开机线断了或者开机键接触不良。

2、电池的供电电路不正常:使用外部接口对手机进行供电,看看开机时候恢复正常,如果正常的话就确定是手机的供电电路不正常。

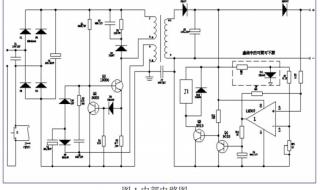
手机电路原理图

3、手机电源的IC不正常:对照电路原理图在电源IC的外围电路的测试点上进行测试,看测试值是否正常。

4、手机的系统时钟和复位不正常:可以使用双总示波器来对手机的CPU电源进行检测,查看复位之中的波形图是否正确。

5、逻辑电路出现问题:也就是手机电路版出现的故障,一般可以通过补焊来解决这个问题。

6、软件冲突:安装的软件与手机的系统不相符也可能会造成手机开机不了的情况,可以将手机连接电脑将程序删除。

二、手机有电开不了机怎么回事

手机电池有电但开不了机的原因有:

1.开机线路不正常:建议使用外接电源给手机供电,使用电联表检测看看示数是否有变化,如果没有变化的话很可能就是开机线断了或者开机键接触不良。

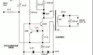
手机电路原理图

2.电池的供电电路不正常:使用外部接口对手机进行供电,看看开机时候恢复正常,如果正常的话就确定是手机的供电电路不正常。

3.手机电源的IC不正常:建议对照电路原理图在电源IC的外围电路的测试点上进行测试,看测试值是否正常。

4.手机的系统时钟和复位不正常:建议使用双总示波器来对手机的CPU电源进行检测,查看复位之中的波形图是否正确。

5.逻辑电路出现问题:也就是手机电路版出现的故障,一般可以通过补焊来解决这个问题。

6.软件冲突:安装的软件与手机的系统不相符也可能会造成手机开机不了的情况,建议将手机连接电脑将程序删除。

7.手机的内部零件出问题。应该是排线那一块。

8.可能是因为sd卡里面中了病毒,我手机也这样过,换个卡应该就行了。

9.检查一下手机、充电器、蓄电池,如果没有故障的话,就是蓄电池的使用寿命到期的表现,或者是蓄电池的质量问题。

相关新闻

联系我们

联系我们

400-800-2424

在线咨询: 点击这里给我发消息

邮件:admin@cbjiao.cn

工作时间:周一至周五,9:30-18:30,节假日休息

关注微信
关注微信
分享本页
返回顶部